Die Aufgaben
des Verbandes

Der AZV Wipper-Schlenze als Körperschaft des öffentlichen Rechts erfüllt die ihm von den Mitgliedsgemeinden übertragenen Aufgaben im Rahmen der Gesetze in eigener Verantwortung. Die Hauptaufgabe des Verbandes ist die Schmutzwasserbeseitigung für ca. 40.000 Einwohner. Die Schmutzwasserbeseitigung umfasst das Sammeln, Fortleiten, Behandeln, Einleiten, Versickern, Verregnen und Verrieseln von Abwasser sowie das Entwässern von Klärschlamm in Zusammenhang mit der Abwasserbeseitigung. Zur Abwasserbeseitigung gehört auch die Beseitigung des in Kleinkläranlagen anfallenden Schlamms.

 

Mit Blick in die Zukunft ist es von großer Bedeutung, die bestehenden Anlagen und das vorhandene Kanalnetz auf dem Stand der Technik zu halten. Hierzu wird auf die Wartung und Instandhaltung der Anlagen großes Augenmerk gelegt.

Der Zweckverband wird sein Handeln dahingehend ausrichten, seiner Verantwortung gerecht zu werden, sodass auch nachfolgende Generationen in einer sauberen Umwelt leben können.

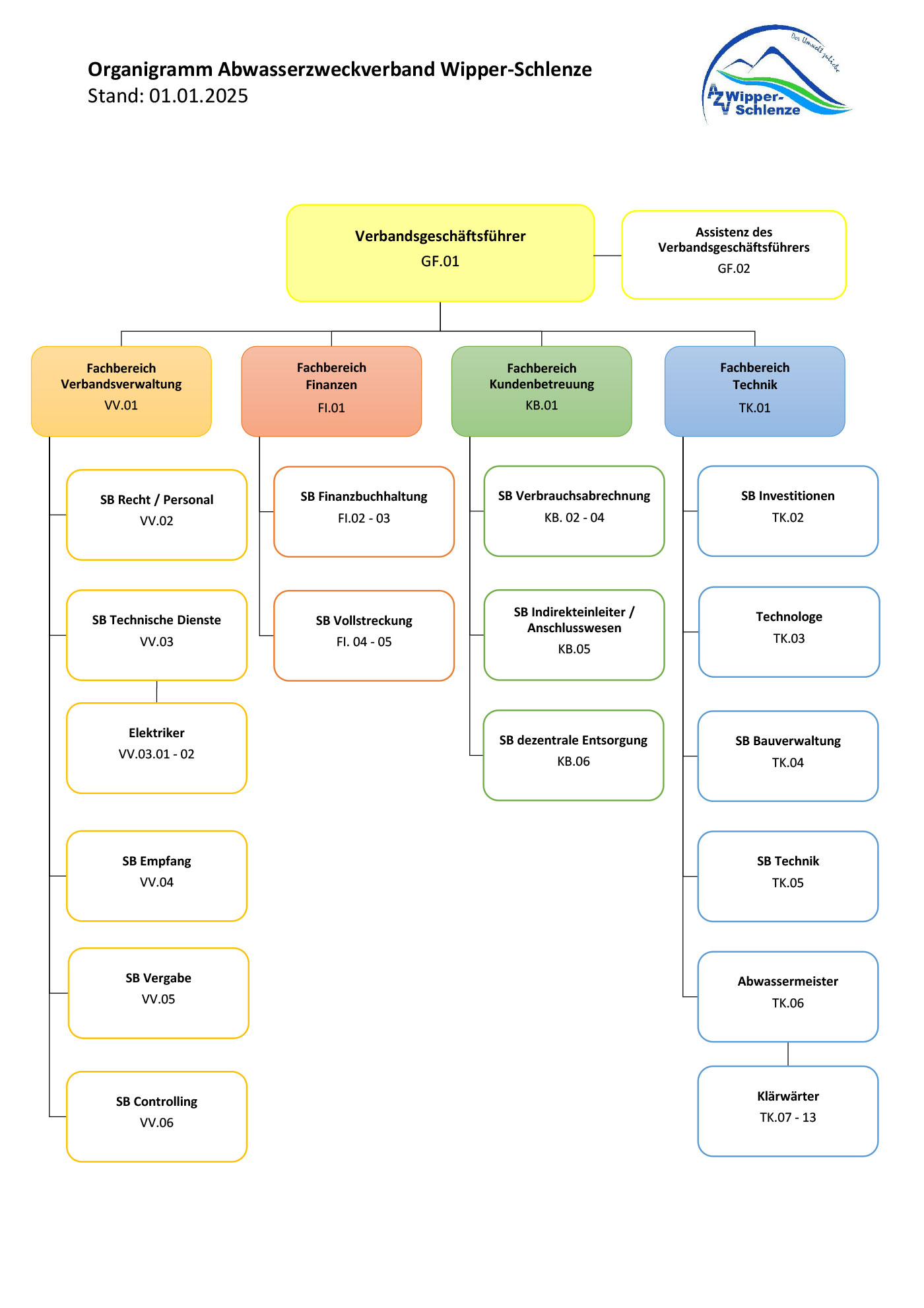
Unser
Organigramm

Compliance - Handbuch

In Bearbeitung …

Satzungen

Zu den Satzungen

Mitgliederbereich